公告本系115學年度大學申請入學【運動健康組】招生資訊.審查資料準備指引及第二階段甄試考生須知
【運動健康組】
1.校系分則

甄試說明:
1.面試評分項目:(1)未來規劃及發展潛力(2)中英文表達能力。
2.面試時不需再提供任何形式之資料。
術科說明:
須參加術科考試
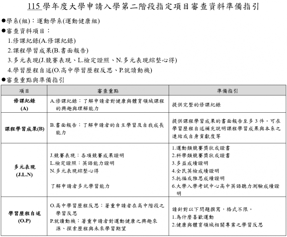
2.書面資料審查重點及準備指引

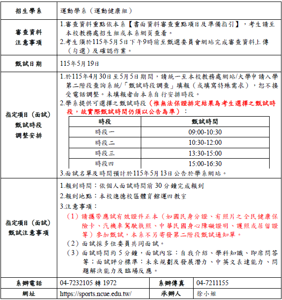
3.第二階段甄試考生須知

1.通過第一階段篩選者,請於115/4/30-5/5至本校教務處網頁→「大學申請入學第二階段查詢系統」(https://aps.ncue.edu.tw/exampg_p/)查詢繳費帳號並完成繳費,並於115/4/30-5/5下午9時至甄選會(https://www.cac.edu.tw/apply115/dataupload.php)進行審查資料上傳(勾選)作業。
2.第二階段甄試相關資訊請詳閱「本校第二階段指定項目甄試考生須知」。
3.個人面試時間、地點及應考注意事項請於115年5月13日下午5時至本系網站查詢。
